@c-xy
2016-11-27T16:20:52.000000Z
字数 2736
阅读 203
此次作业主要研究了行星围绕恒星运动时,不同值和不同速度对行星轨道的影响,以及在时,各种不同初速度对行星轨道的影响。
Problem 4.9.
In this section we saw that orbits are unstable for any value of that is not precisely 2 in (4.12). A related question, which we did not address (until now), is how unstable an orbit might be. That is, how long will it take for an unstable orbit to become obvious. The answer to this question depends on the nature of the orbit. If the initial velocity is chosen so as to make the oribit precisely circular, then the value of in (4.12) will make absolutely no difference, Of course, in practice it is impossible to construct an orbit that is exactly circular, so the instabilities when will always be aparent given enough time. Even so, orbits that start out as nearly circular will remain almost stable fo a longer period than those that are highly elliptical. Investigate this by studying orbits with the same value of (say, ) and comparing the behavior with different values of the ellioticity of the orbit. You should find that the orientation of orbits that are more nearly circular will rotate more slowly than those that are highly elliptical.
针对这道题,我们主要研究的是:对于不同的值(和的情况),不同速度对椭圆轨道的影响。
在两体运动中,其中的恒星质量非常大,由此可以看做是行星围着恒星运动:
we have
import matplotlib.pyplotimport mathvy0=float(input('please input the initial velocity of the planet :'))x1=[0]y1=[0]def circle(q):x2=[1]y2=[0]vx2=[0]vy2=[vy0*math.pi]t=[0]dt=0.005GM=4*math.pi*math.piwhile t[-1]<150:r=math.sqrt((x1[-1]-x2[-1])**2+(y1[-1]-y2[-1])**2)ox2=-GM*(x2[-1]-x1[-1])/(r**(q+1))oy2=-GM*(y2[-1]-y1[-1])/(r**(q+1))vx2.append(vx2[-1]+ox2*dt)vy2.append(vy2[-1]+oy2*dt)x2.append(x2[-1]+vx2[-1]*dt)y2.append(y2[-1]+vy2[-1]*dt)t.append(t[-1]+dt)return x2,y2x21=circle(2)[0]y21=circle(2)[1]fig=matplotlib.pyplot.figure(figsize=[8,8])matplotlib.pyplot.scatter(x1,y1,label='sun',s=5,color='red')matplotlib.pyplot.scatter(x21,y21,label=' beta=2',s=2,color='blue')matplotlib.pyplot.xlabel('x(AU)')matplotlib.pyplot.ylabel('y(AU)')matplotlib.pyplot.title('$V_0$=2.9')matplotlib.pyplot.show()
选取的值为,对于不同的速度,它们的轨迹也不一样,选取的速度有.得到的运动轨迹如下:
我们可以看出,的值越接近2,轨道越稳定。而且当速度越来越大时,所有的行星都做离心运动。
接下来讨论了当时,不同初速度对轨道的影响:
当初速度等于0.5时,行星向恒星接近,之后的轨道比较紊乱,但能看出存在进动。
当初速度等于0.6时,行星运动的轨道就显得平稳了,很容易看出存在进动。
当初速度等于0.7时,明显看出,进动速度变慢。
当初速度等于1时,行星进动更慢,这时可以明显看出行星在椭圆轨道上近地点的速度大于远地点的速度。(因为每两个点之间的时间间隔一样,近地点的点间隔疏松。)
当初速度等于1.5时,已经很难看出是否存在进动。可以看出行星的初始位置在远地点。
当初速度等于2时,行星轨道已经变为圆轨道。
当初速度等于2.5时,行星轨道重新变为椭圆轨道,且行星初始位置在近地点。
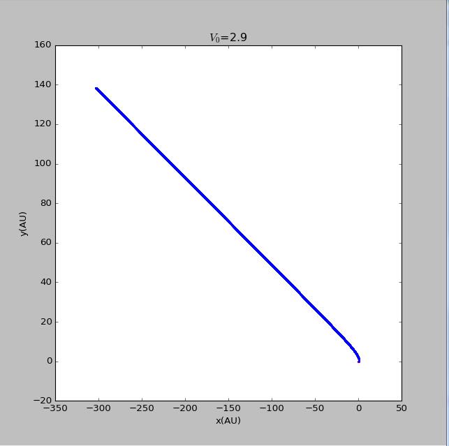
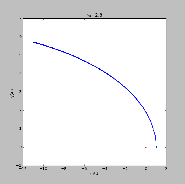
当速度等于2.8时,感觉行星要开始做离心运动了。
但其实只是行星运动的半径比较大。
而当速度等于2.9时,行星真的已经在做离心运动了。

曹昕宇 2014301020176