[关闭]
@74849b 2017-02-28T13:32:52.000000Z 字数 1103 阅读 699

exercise 10


背景

1.Laplace'equation
In regions of space that do not contain any electric charges,the electric potential obeys Laplace's equation

After some calculation,we find
In terms of
We can use a symmetric form for the derivative

For Jacobi method,the equation can be expressed as
For SOR method,
Let be the new value of the potential .Then,we think of
The best choice for is

2.Poisson'equation

正文

1.中间为一矩形等势面
此处输入图片的描述
此处输入图片的描述
此处输入图片的描述
2.中间有四个极板,电势为+1,-0.5,+0.5,-1
此处输入图片的描述
此处输入图片的描述
此处输入图片的描述
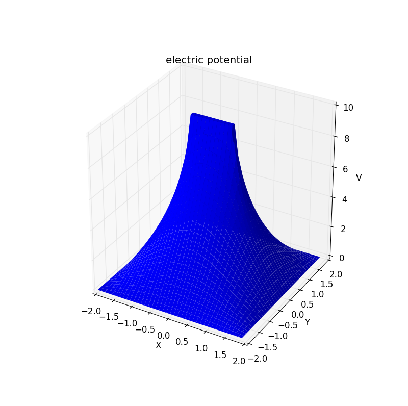
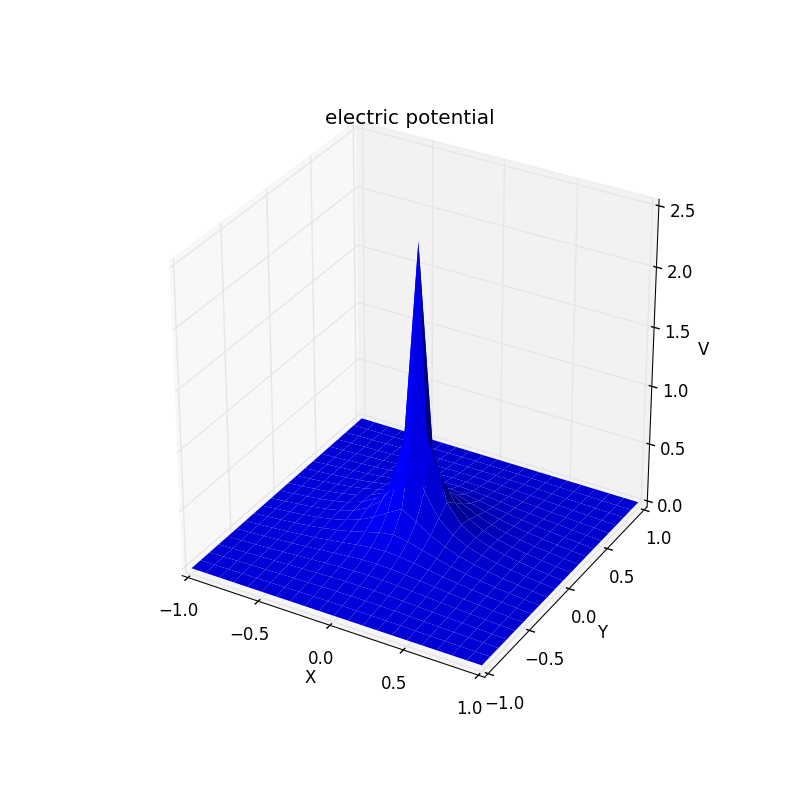
3.正方体中央放一点电荷
此处输入图片的描述
此处输入图片的描述
此处输入图片的描述
4.数值计算与Jacobi方法的比较
此处输入图片的描述
距离越远,与理论计算偏差越大

代码

code1
code2

致谢

参考13级郭潇的作业

添加新批注
在作者公开此批注前,只有你和作者可见。
回复批注