[关闭]
@74849b 2017-01-04T16:30:45.000000Z 字数 3203 阅读 944

final paper chapter 7:random systems

罗佳佳 2014301510065


background

random walks

  • We consider a class of systems in which randomness plays a central role.These are called random.Typically,these systems consist of a very large number of "degrees of freedom",which might be associated with particals.
  • A typical stochastic problem is diffusion;this describes such important processes as the spreading of a drop of cream in coffee.If you place a drop od the cream at the center,eventually,the coffee will take on a uniform brownish color.At a microscopic level,a partical would move for a short period in a straight line,between collision with other cream particles and with coffee particles. Each collision would cause an abrupt change in particle's velocity.
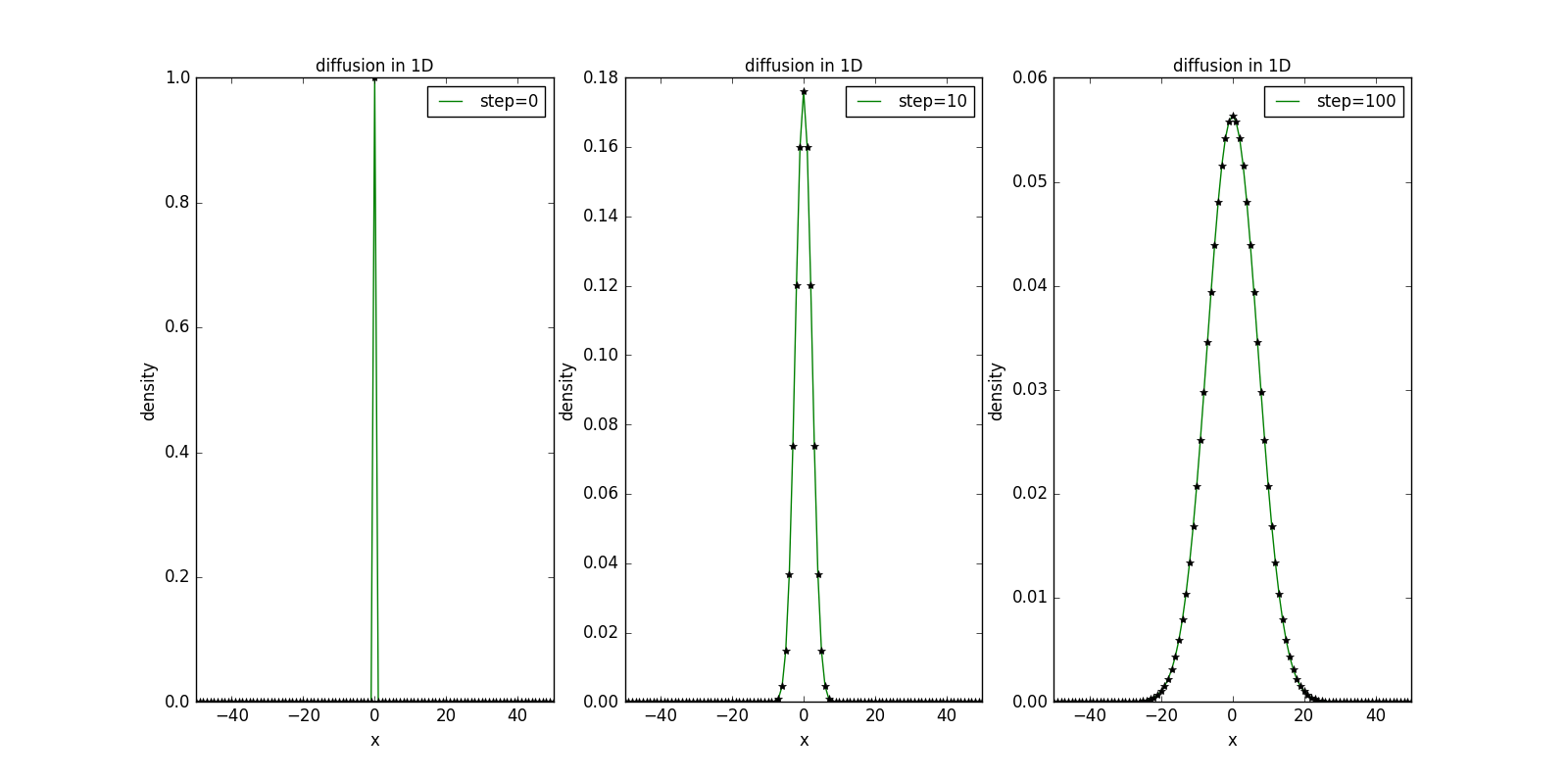
  • We argue that the motion of a partical or molecule in solution is analogous to a random processes.A routine that implements a random walks in one dimension is illustrated below.We generate a random number in the range between 0 and 1 and compare its value to 1/2,If it is less than 1/2,our walker moves right,otherwise it steps to the lef.This process is then repeated to generate as a function of .
  • results:
    For constant length: versus step number for two or three random walks in one dimension:此处输入图片的描述此处输入图片的描述For random lengths in the range -1 to 1:此处输入图片的描述From this example,we find the process is hard to predict.

diffusion

  • Random walks are equivalent to diffusion.By adopting the cream-in-coffee analogy,we can calculate how these particles are spatially distributed as a function of time.A way to describe the same physics involves the density of particles,.The density is proportional to the probability per unit volume per unit time,denoted by ,to find a particle at at time . is the probability to find the particle at the site at time .Since we are on a simple cubic lattice,there are 6 different nearest sites.The total probability to arrive at is
    It can be written as
    We consider one spatial dimension,:
    We can write ,so:
  • results:
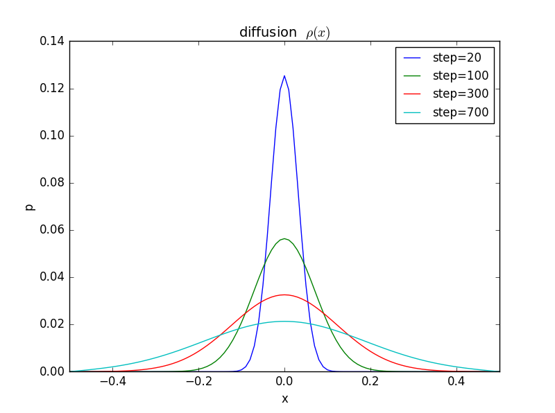
    1.schematic solusions of the diffusion equation at four different times.此处输入图片的描述We find the spatial distribution has a Gaussian form whose half-width is the spatial size occupied by the clump of particles at any time.It roughly satisfies the following realtion:.As time passes,the width increases as .
    2.A numerical solution of the diddusion equation is shown in the next step:此处输入图片的描述
    The density alternates between zero and nonzero values.One way to overcome this problem is to average the results over adjacent grid elements.Doing this yields the results in the following figure:此处输入图片的描述
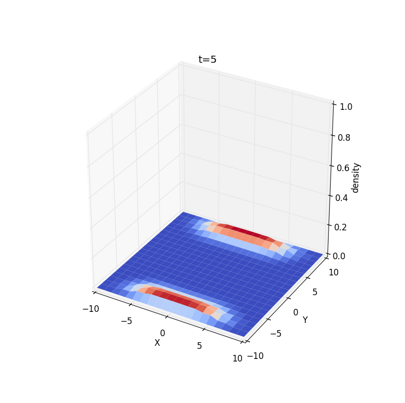
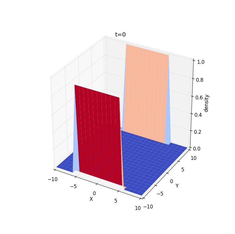
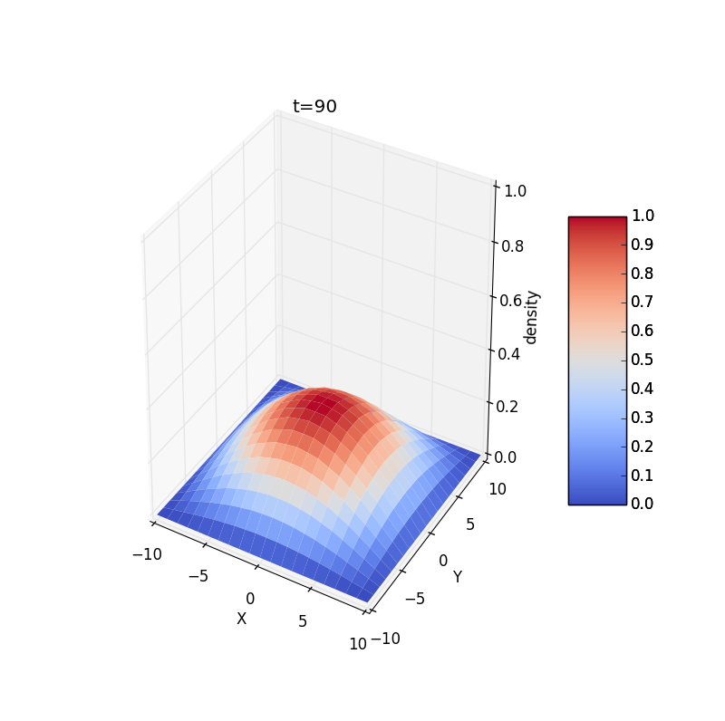
    3.We show some results for a two-dimensional case,the all particles are confined to a square region surrounding or away from origin:此处输入图片的描述此处输入图片的描述此处输入图片的描述Change initial conditions:此处输入图片的描述此处输入图片的描述此处输入图片的描述
    4.For three dimension case,we plot the density at plane.此处输入图片的描述此处输入图片的描述We find it has the same results as two dimension's.
    5.Random-walk simulation of diffusion of cream in coffee.
    At each time we choose a particle at random and let it take one step in its random walk.These particles are placed in the corner of the region in the initial condition:此处输入图片的描述This results are equivalent to the solution of the two dimensional diffusion equation in the previous discussion.

code

ackonwledgement

  • 计算物理
添加新批注
在作者公开此批注前,只有你和作者可见。
回复批注