[关闭]
@xiaokong 2016-06-16T15:43:06.000000Z 字数 1256 阅读 367

第五次作业课后题1.5

摘要

在我们生活的物质世界中,有很多元素,其中有很多不稳定的重核元素无时无刻不在发生衰变。我们知道两个粒子A衰变成B,同样B也会衰变成A,两者的过程是一个先快后慢,最终两个粒子的衰变达到平衡的过程。

背景

1.5:Consider again a decay problem with two types of nuclei A and B, but now suppose that nuclei of type A decay into ones of type B, while nuclei of type B decay into ones of type A. Strictly speaking, this is not a "decay" process, since it is possible for the type B nuclei to turn back into type A nuclei. A better analogy would be a resonance in which a system can tunnel or move back and forth between two states A and B which have equal energies. The corresponding rate equations are


where for simplicity we have assumed that the two types of decay are characterized by the same time constant, . Solve this system of equation for the numbers of nuclei, , as functions of time. Consider different initial conditions, such as , etc, and take . Show that your numerical results are consistent with the idea that the system reaches a steady state in which are constant. In such a steady state, the time derivatives and should vanish.

正文

当我们考虑两个粒子衰变时,其中A粒子最先开始衰变成B粒子,当衰变进行到一定程度时,B粒子也会向A粒子衰变,最终会达到平衡。
程序代码
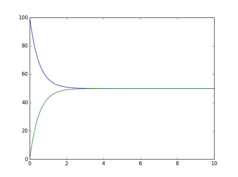
图1
图中A粒子由100个逐渐开始衰减,当衰减到50个时,达到平衡状态。B从零开始增加,A的衰减速度由快变慢,因为A在衰减的同时,增加的B粒子也会衰变成A粒子使得A粒子的衰减速度变慢。

总结

由图像可知当衰变进行时间到达一定程度时,两粒子的衰变会达到平衡状态。

致谢

蔡浩老师
周辉同学2013301020171

添加新批注
在作者公开此批注前,只有你和作者可见。
回复批注