@xiaokong
2016-06-20T12:37:58.000000Z
字数 1072
阅读 287
The Lorenz system is a system of ordinary differential equations (the Lorenz equations, note it is not Lorentz) first studied by Edward Lorenz. It is notable for having chaotic solutions for certain parameter values and initial conditions. In particular, the Lorenz attractor is a set of chaotic solutions of the Lorenz system which, when plotted, resemble a butterfly or figure eight.
To obtain the attractor in chaos phemonenon, we need to get two of the coordinates when the third is zero. This means judging and cycle structure is inevitable in the program, which is a terrible time consumer. We solve this problem by combining choosing points for the attractor plot with solving differential equations. In this way can we use only one cycle to give all the plots needed, while the drawback is also obvious that this program may take more memory.
洛伦兹方程是三个耦合的偏微分方程:
我们可以用Euler法来求得该方程的数值解。并且在r较大时将出现混沌效应。
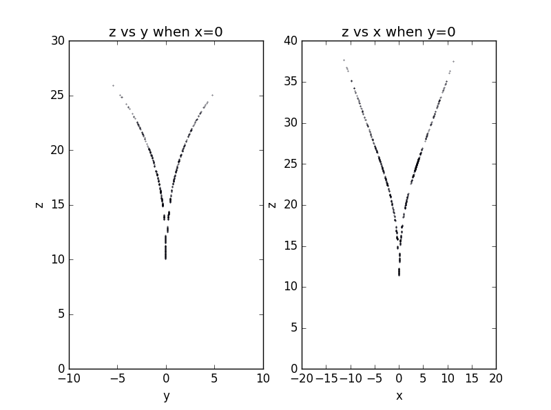
在x-z平面画出洛伦兹模型的投影图,并画出x=0时,z与y的关系图以及y=0时,z与x的关系图。
1.洛伦兹模型在x-z平面的投影轨迹:
程序代码
r=5

r=10

r=25

有图可知,当系统处于非混沌状态时,其轨迹最终会收缩到相空间中的一个点,即代表系统处于稳定状态。当r=25时得到系统处于混沌状态。
2.x=0时,z与y的关系图以及y=0时,z与x的关系图
程序代码

与物理摆类似的是,Lorenz系统随着r的增大,也会从周期状态逐渐变为混沌状态。
周辉同学,王世兴同学,吴雨桥同学