[关闭]
@SuperMan 2016-06-16T09:56:30.000000Z 字数 1022 阅读 678

计算物理第五次作业

  • 作者:夏海峰 学号:2013301020094
  • 2013301020094

  • 题目:
  • Consider again a decay problem with two types of nuclei A and B, but now suppose that nuclei of type A decay into ones of type B, while nuclei of type B decay into ones of type A. Strictly speaking, this is not a "decay" process, since it is possible for the type B nuclei to turn back into type A nuclei. A better analogy would be a resonance in which a system can tunnel or move back and forth between two states A and B which have equal energies. The corresponding rate equations: are:


    where for simplicity we have assumed that, the two types of decay are characterized by the same time constant, T. Solve this system of equations for the numbers of nuclei, NA and NE, as functions of time. Consider different initial connditions, such as NA 100, NB O, etc., and take T I s. Show that your numerical results are consistent with the idea that the system reaches a steady state in which NA and NE are constant. In such a steady state, the time derivatives dNA/dt and dNB/dt should vanish.

  • 解决方法

  • Euler方法模拟计算粒子数的变化
  • 所用程序 deacy.py

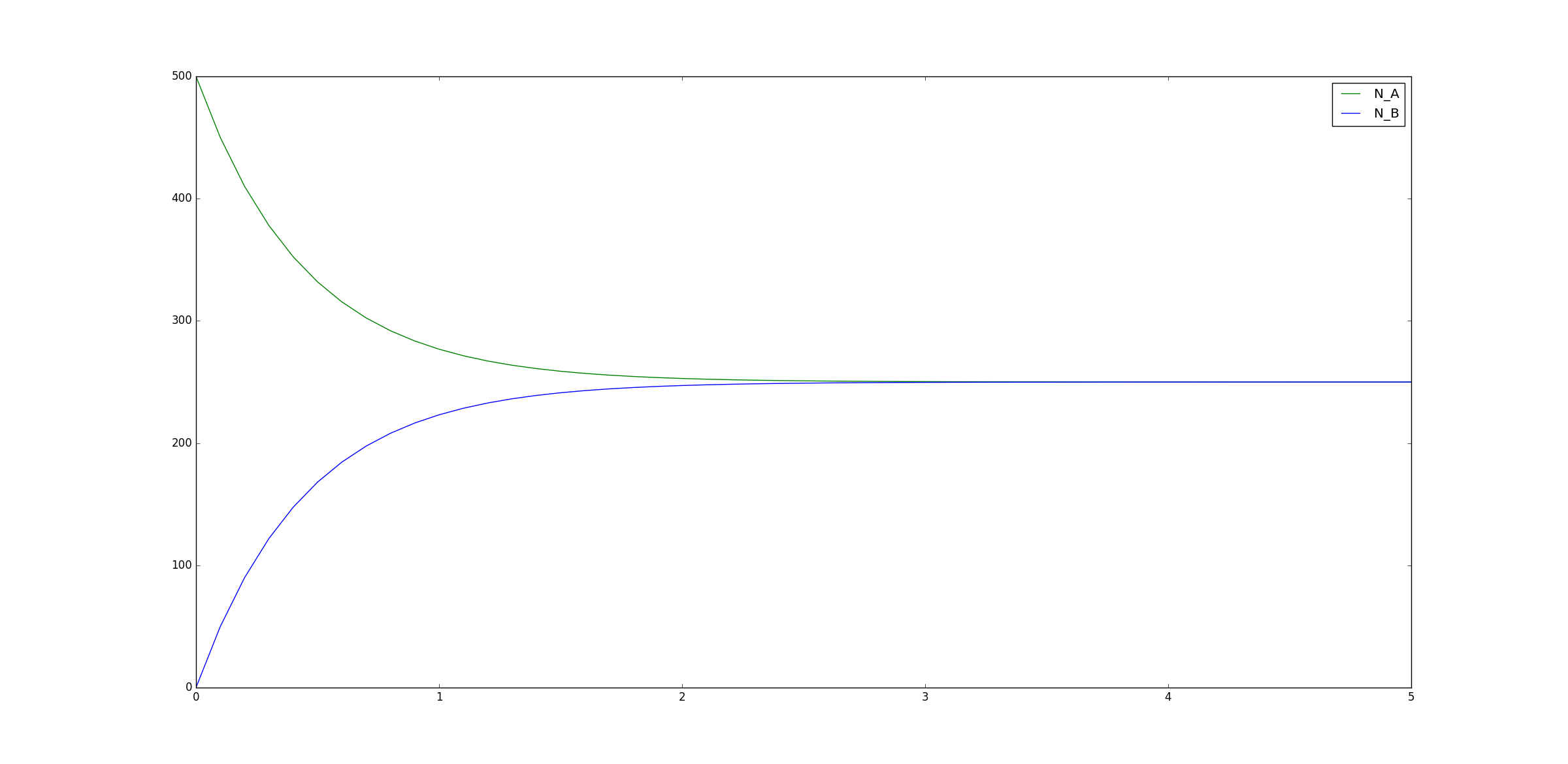
  • 有此程序绘制得图像:
    Photo

结论

  • 有图可看出,在满足上述条件的衰变过程中,两种粒子数目相等后,系统达到平衡。
添加新批注
在作者公开此批注前,只有你和作者可见。
回复批注