[关闭]
@SuperMan 2016-06-14T04:55:37.000000Z 字数 3040 阅读 1000

计算物理第十次作业

作者:夏海峰 学号:2013301020094

洛伦兹模型

  • 洛伦兹 - 混沌理论之父
  • 爱德华·诺顿·洛伦茨(英语:Edward Norton Lorenz,1917年5月23日-2008年4月16日),美国数学与气象学家。混沌理论之父,蝴蝶效应的发现者。1963年获美国气象学会迈辛格奖.
    罗伦兹毕业于达特茅斯学院、哈佛大学和麻省理工学院,生前在麻省理工任教。他于上世纪六十年代,提出了著名的“混沌理论(ChaosTheory)”,指小小的变化可产生巨大影响,例如巴西一只蝴蝶煽动翅膀这个看似微不足道的现象,可改变大气运动的方式,引发美国得州爆出龙卷风。此现象被称为“蝴蝶效应(Butterfly Effect)”。
    罗伦兹所提出的“决定性混沌(DeterministicChaos)”被指是自牛顿以来另一引人注目的人类自然观的“进化论”,他因此于一九九一年获颁基础科学京都奖。罗伦兹认为,人类本身都是非线性的:与传统的想法相反,健康人的脑电图和心脏跳动并不是规则的,而是混沌的,混沌正是生命力的表现,混沌系统对外界的刺激反应,比非混沌系统快得多。
    “混沌理论”是在数学和物理学中,研究非线性系统在一定条件下表现出的现象的理论。一九六三年罗伦兹提出了该想法,以图解释非线性系统具有的多样性和多尺度性。“混沌理论”最大的贡献是用简单的模型来推出明确的非周期性结果。
    该理论认为在混沌系统中,初始条件十分微小的变化经过不断放大,对其未来状态会造成极其巨大的差别。例如马蹄铁上的一个钉子是否会丢失,本是初始条件十分微小的变化,但其“长期”效应却是一个帝国存与亡的根本差别。这就是所谓“蝴蝶效应”。
    “蝴蝶效应”是指在一个动力系统中,初始条件下微小的变化能带动整个系统的长期而巨大的连锁反应。这是一种混沌现象,“一只蝴蝶在巴西轻拍翅膀,会使更多蝴蝶跟著一起振翅。最后将有数千只的蝴蝶都跟著那只蝴蝶一同挥动翅膀,其所产生的飓风可以导致一个月后在美国得州发生一场龙卷风。 ”
    在《混沌学传奇》等书中皆有这样的描述:“一九六一年冬季的一天,罗伦兹在计算机上进行关于天气预报的计算。为了考察一个很长的序列,他走了一条捷径,没有令计算机从头运行,而是从中途开始.他把上次的输出直接打入作为计算的初值,然后他穿过大厅下楼,去喝咖啡。一小时后他回来时,发生了出乎意料的事,他发现天气变化同上一次的模式迅速偏离,在短时间内,相似性完全消失了。进一步的计算表明,输入的细微差异可能很快成为输出的巨大差别。
    罗伦兹最初使用的是“海鸥效应”来形容这种现象,但在一九七九年于华盛顿的美国科学促进会的演讲上却问道:“一只蝴蝶在巴西搧动翅膀会在得克萨斯引起龙卷风吗?”“蝴蝶效应”因此得名。

基本理论

  • 具体计算公式


  • 下图展示了不同的系数r对Z变化情况的影响。
    程序
    photo

作业3.26题

  1. import matplotlib.pyplot as plt
  2. import numpy as np
  3. sigma=10
  4. b=8.0/3.0
  5. dt=0.0001
  6. class Lorenz:
  7. def __init__(self,x,y,z,r):
  8. self.x=[x]
  9. self.y=[y]
  10. self.z=[z]
  11. self.r=r
  12. self.t=[0.]
  13. def update(self):
  14. current_x=self.x[-1]
  15. current_y=self.y[-1]
  16. current_z=self.z[-1]
  17. a_x=sigma*(current_y-current_x)
  18. a_y=-current_x*current_z+self.r*current_x-current_y
  19. a_z=current_x*current_y-b*current_z
  20. self.next_x=current_x+a_x*dt
  21. self.next_y=current_y+a_y*dt
  22. self.next_z=current_z+a_z*dt
  23. self.next_t=self.t[-1]+dt
  24. def fire(self):
  25. while (self.t[-1]<=50):
  26. self.update()
  27. self.x.append(self.next_x)
  28. self.y.append(self.next_y)
  29. self.z.append(self.next_z)
  30. self.t.append(self.next_t)
  31. plt.plot(self.x,self.z)
  32. A=Lorenz(1,0,0,25)
  33. A.fire()
  34. plt.show()
  • 洛伦兹双吸引子
    Photo
  1. import matplotlib.pyplot as plt
  2. import numpy as np
  3. sigma=10
  4. b=8.0/3.0
  5. dt=0.0001
  6. class Lorenz:
  7. def __init__(self,x,y,z,r):
  8. self.x=[x]
  9. self.y=[y]
  10. self.z=[z]
  11. self.r=r
  12. self.t=[0.]
  13. self.chosen_x=[]
  14. self.chosen_y=[]
  15. self.chosen_z=[]
  16. def update(self):
  17. current_x=self.x[-1]
  18. current_y=self.y[-1]
  19. current_z=self.z[-1]
  20. #print current_x,current_y,current_z
  21. a_x=sigma*(current_y-current_x)
  22. a_y=-current_x*current_z+self.r*current_x-current_y
  23. a_z=current_x*current_y-b*current_z
  24. self.next_x=current_x+a_x*dt
  25. self.next_y=current_y+a_y*dt
  26. self.next_z=current_z+a_z*dt
  27. self.next_t=self.t[-1]+dt
  28. def fire(self):
  29. while (self.t[-1]<=500):
  30. self.update()
  31. self.x.append(self.next_x)
  32. self.y.append(self.next_y)
  33. self.z.append(self.next_z)
  34. self.t.append(self.next_t)
  35. if (self.t[-1]>=30):
  36. if (abs(self.next_y)<0.01):
  37. #print fuck
  38. self.chosen_x.append(self.next_x)
  39. self.chosen_z.append(self.next_z)
  40. else:
  41. pass
  42. else:
  43. pass
  44. #print self.z[-1]
  45. #plt.plot(self.t,self.z,label='r='+str(self.r))
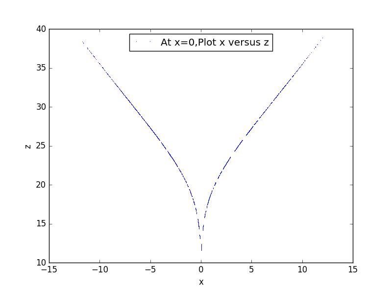
  46. plt.plot(self.chosen_x,self.chosen_z,',',label="At x=0,Plot x versus z")
  47. #print self.chosen_y
  48. A=Lorenz(1,0,0,25)
  49. A.fire()
  50. plt.legend(loc='upper center')
  51. plt.xlabel('x')
  52. plt.ylabel('z')
  53. plt.show()
  • Phase Space Plot Z Versus x When y=0:
    Pjoto1

  • Phase Space Plot Z Versus y When x=0
    Fuck

添加新批注
在作者公开此批注前,只有你和作者可见。
回复批注