@xiaoxiaohui123
2016-06-21T03:01:01.000000Z
字数 428
阅读 391
姓名:周辉
班级:天眷班
学号:2013301020171
课后作业1.5
1.存在两种核A和B,A能衰变成B,B同时也能衰变成A.给定一个系统,内有一定量的A核。求解系统经过一定时间达到稳定状态后,A,B核的数目。
2.衰变方程:
3。达到平衡时:
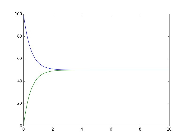
现初始状态为A粒子有100个
code
-t和曲线图

由于题设A粒子和B粒子相互衰变的衰变周期相同,当达到稳定时,A粒子和B粒子均为50个。
感谢陈洋遥同学对本人撰写代码的帮助。