@tongqiancao
2016-06-19T07:10:39.000000Z
字数 339
阅读 694
homework5
本次作业是跟第四次作业有点像,用python语句写一些简单的函数,并用matplotlib做图出来.我做的是第六题.
人口增长问题可以用一个一阶微分方程来描述:
源代码
当b=0时,
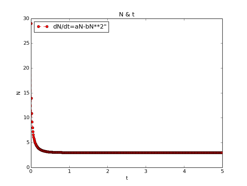
当N(0)很小时,令a=10,b=3,函数图像如下:
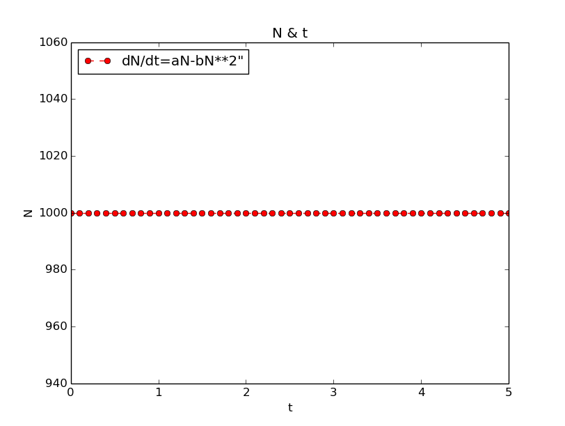
当N(0)=1000时,令a=10,b=0.01,函数图像如下:

综上,我们可看到,在出生率和死亡率的共同作用下,随着时间的增长,人口数量将不再发生变化,这与现实生活是相互对照的,说明此模型还是不错的
感谢王雨祺同学的耐心教导.