[关闭]
@tongqiancao 2016-06-19T07:10:55.000000Z 字数 210 阅读 417

第四次作业

homework4


摘要

用python语句写一些简单的函数,并用matplotlib做图出来.我做的是第六题.

背景介绍

人口增长问题可以用一个一阶微分方程来描述:


其中aN对应新生儿数量,对应死亡人数.考虑到当人口增多时食物就会变少,所以我们假设死亡率正比与N2.现在我们可以通过编程来画出函数图像啦.

正文

源代码
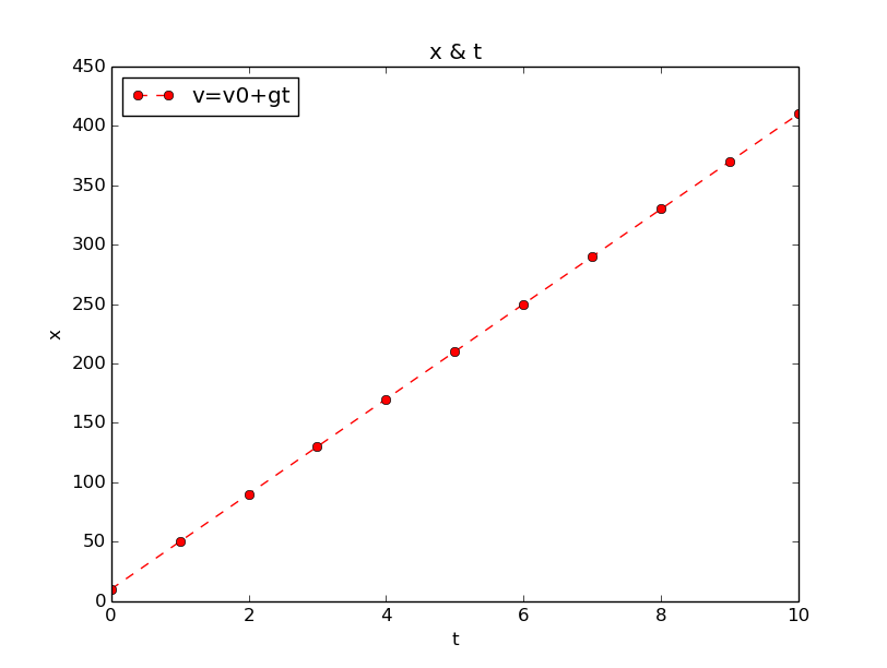
如图
图像1
数据如下:
图像1

结论

综上,我们可看到,匀加速直线运动

致谢

感谢王雨祺同学的耐心教导.

添加新批注
在作者公开此批注前,只有你和作者可见。
回复批注