[关闭]
@tongqiancao 2016-06-19T07:07:53.000000Z 字数 2123 阅读 674

第十二次作业

homework12
2013302290059


摘要

这次我完成的是4.16的内容。继上次双星问题之后,我们又来讨论三体问题。我们依然在太阳系中选取模型,选取太阳-木星-地球作为我们的研究对象。我们先得出了真实比例下的太阳-木星-地球运动轨迹,接着依次将木星放大10倍,100倍,1000倍,看其对太阳和地球运动轨迹的影响。我们的讨论始终在二维情形下成立。

背景

《三体》中叙述了三个质量相差不大的星体由于运动轨迹的混沌现象,使生活在其一的生命苦不堪言,最终走向了侵略地球的道路。真实的太阳系也是有可能出现这种三体模型。我们选取太阳-木星-地球为研究对象,由上一篇双星模型的讨论,扩大到三体中,得出质心系下三体运动的运动学方程:


其中l,i=1,2,3表示星体的编号,分别代表太阳,木星和地球,m1=m1/Ms,m2=m2/Ms,m3=m3/ms。利用Euler—Cromer求数值解,方程组如下:

现讨论其初值问题。不妨设太阳初始位置为(0,0),木星和地球初始位置在x轴上,可令地球位置
所以木星地球在球星系下的坐标为:
与双星问题同理,可通过其运动学方程求得其初速度为:
为使问题简化,我们设体系总动量为0,即:
可得太阳的初始速度:

正文

code
我们先令,即太阳系中的真实比例,用我们上面讨论的结果赋初值,得到木星和地球以太阳为中心做圆周期运动:
tu
如图,太阳在中心做微小的圆周运动,木星和地球以太阳为中心做圆周运动,运动半径之比约为5:1。
使木星质量扩大到10倍时得到图像如下:
tu
地球运动轨迹每次都发生了微小的变化,总体还是稳定的,对地球上的气候有一定的影响,气候应该越变越冷。
木星质量扩大100倍:
tu
这时太阳和地球的轨迹都发生了极大变化,太阳的运动半径增大,而地球运动极不稳定,甚至于太阳轨迹发生了重叠。可以想见,如果真是这种情况,地球上热的时候液态水将被升华完,冷的时候到处都是南极洲。《三体》的情况有可能变成现实。
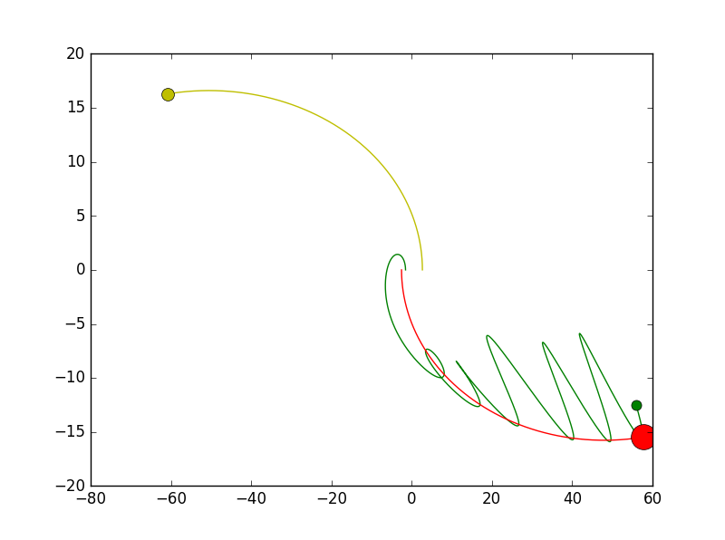
当木星质量扩大到原来的1000倍:
tu
木星与太阳质量在一个量级,地球轨道彻底改变,每年运动的轨道都与上一年相差极大,无规律可言。


综上,我们讨论了木星质量改变时,太阳和地球轨道的改变,可以看到地球轨道改变最大。

致谢

感谢罗明宇同学的耐心教导。

添加新批注
在作者公开此批注前,只有你和作者可见。
回复批注