[关闭]
@zhz1098605130 2016-06-09T05:05:09.000000Z 字数 1470 阅读 1033

第五次作业(1.3题)

作者:钟惠舟 学号:2013301020058 班级:物基一班

摘要

本次作业挑选1.3-空气阻力问题作为作业内容,编写程序利用欧拉法,给出了针对简单空气阻力问题的常微分方程在不同初始速度下的的近似解。

背景

It is often the case that the frictional force on an object will increase as the object moves faster. A fortunate example of this is a parachutist; the role of the parachute is to produce a frictional force due to air drag, which is larger than would normally be the case without the parachute. The physics of air drag will be discussed in more detail in the next chapter. Here we consider a very simple example in which the frictional force depends on the velocity. Assume that the velocity of an object obeys an equation of the form


where a and b are constants. You could think of a as coming from an applied force, such as gravity, while b arises from friction. Note that the frictional force is negative (we assume that b > 0), so that it opposes the motion, and that it increases in magnitude as the velocity increases. Use the Euler method to solve (1.10) for v as a function of time.- A convenient choice of parameters is a = 10 and b = 1. You should find that 1; approaches a constant value at long times; this is called the terminal velocity.

正文

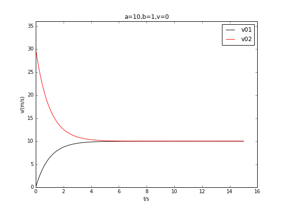
我们输入不同的初始速度时,如v01=0,v02=30m/s,我们得到下图

可见,当初速度为0时,物体速度随时间增加而逐渐增加,一段时间后趋于常数10m/s;而当速度为30m/s时,物体速度随时间增加而逐渐减小,一段时间后趋于常数10m/s。
这是因为当初速度为0时,重力大于阻力,物体具有向下的加速度,当速度不断增加至时,重力与阻力相等,物理处于平衡状态,速度不再加大;而当初速度为30m/s时,阻力大于重力,物体具有向上的加速度,物体减速,当速度减小到时,重力与阻力相等,物理处于平衡状态,速度不再减小。

本次作业程序:problem1.3.py

结论

当初始速度小于时,重力大于阻力,物体具有向下的加速度,当速度不断增加至时,重力与阻力相等,物理处于平衡状态,速度不再加大;当初始速度大于时,重力小于阻力,物体具有向上的加速度,当速度不断减小至时,重力与阻力相等,物理处于平衡状态,速度不再减小。

致谢

本次作业程序参考了丁冬冬同学的作业,在此感谢!

添加新批注
在作者公开此批注前,只有你和作者可见。
回复批注