[关闭]
@zhz1098605130 2016-06-13T13:18:38.000000Z 字数 1113 阅读 1049

第十二次作业

作者:钟惠舟 班级:物基一班 学号:2013301020058

背景

  本次作业探讨太阳、地球及木星组成的三体问题,观察木星质量的变化对地球运动轨迹的影响。
  相比较太阳与地球的两体运动,对于三体运动我们需要考虑木星对地球及太阳的影响。假设三者处在同一平面x-y平面,我们利用牛顿万有引力定律即第二定律可以得到三者的运动方程:


  利用欧拉-克拉默法可以得到三者的运动轨迹。

正文

  查找资料可知太阳质量,地球质量,木星质量
  1. 此时三者运动轨迹为:
  
  在此基础上增加时间轴画出三维图:
  可见此时太阳保持不动,木星与地球绕太阳做圆周运动,三者保持稳定运动状态。这是由于太阳的质量相对其余二者而言相当大,木星对地球的影响可以忽略。

  2. 将木星质量增大至10,此时三者运动轨迹为:
  三维图为:
  可以看到地球的运动开始受到影响,太阳也不再固定不动,但三者仍能稳定运动。

  3. 将木星质量增大至100,此时三者运动轨迹为:
  三维图:
  此时地球运动变得复杂,太阳做圆周运动。

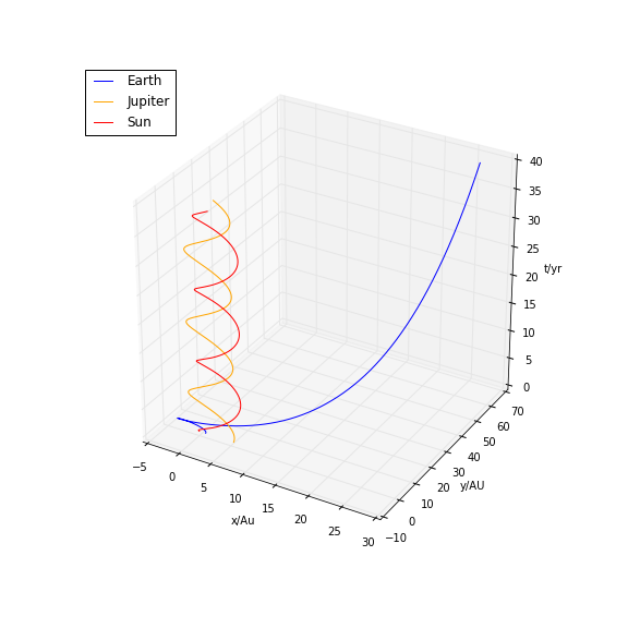
  4. 将木星质量增大至1000,此时三者运动轨迹为:
  三维图:
  由于此时木星质量与太阳质量已经相当,可以看到太阳与木星做相互远离的两体运动,而地球绕着太阳运动。

  5. 我们将木星质量增大至1000后,太阳与木星的质量已经相当,我们发现太阳与木星开始做两体运动。我们希望看到二者做稳定的两体运动于是我们减小木星的初速度,得到三者运动轨迹:
  分别将木星初速度减小至,,,得到三者运动轨迹图:

  
  三维图:



:


可以看到地球的运动变得不可预测,而木星与太阳做稳定的两体运动。

结论

  本次作业简单探讨了木星质量对太阳、地球及木星的三体运动的影响。

致谢

  本次作业参考了郭潇同学的作业,在此表示感谢。
  

添加新批注
在作者公开此批注前,只有你和作者可见。
回复批注